top of page

Lab of Neurologic recovery & Rejuvenation
![Upregulation of AQP4 Improves Blood-Brain Barrier Integrity and Perihematomal Edema Following Intracerebral Hemorrhage. Neurotherapeutics. 2021 [교신저자]](https://static.wixstatic.com/media/363c9a_db43cce10804475f83191f1c8c9df768~mv2.png/v1/fill/w_414,h_250,fp_0.50_0.50,q_35,blur_30,enc_avif,quality_auto/363c9a_db43cce10804475f83191f1c8c9df768~mv2.webp)
![Upregulation of AQP4 Improves Blood-Brain Barrier Integrity and Perihematomal Edema Following Intracerebral Hemorrhage. Neurotherapeutics. 2021 [교신저자]](https://static.wixstatic.com/media/363c9a_db43cce10804475f83191f1c8c9df768~mv2.png/v1/fill/w_348,h_210,fp_0.50_0.50,q_95,enc_avif,quality_auto/363c9a_db43cce10804475f83191f1c8c9df768~mv2.webp)
Upregulation of AQP4 Improves Blood-Brain Barrier Integrity and Perihematomal Edema Following Intracerebral Hemorrhage. Neurotherapeutics. 2021 [교신저자]
Hanwool Jeon # 1 2 , Moinay Kim # 1 , Wonhyoung Park # 1 3 , Joon Seo Lim # 4 , Eunyeup Lee 1 2 , Hyeuk Cha...
![Recent Updates on Controversies in Decompressive Craniectomy and Cranioplasty: Physiological Effect, Indication, Complication, and Management. Korean J Neurotrauma. 2023 [교신저자]](https://static.wixstatic.com/media/363c9a_38884826af3e40cdb193e5810ee325bb~mv2.png/v1/fill/w_256,h_250,fp_0.50_0.50,q_35,blur_30,enc_avif,quality_auto/363c9a_38884826af3e40cdb193e5810ee325bb~mv2.webp)
![Recent Updates on Controversies in Decompressive Craniectomy and Cranioplasty: Physiological Effect, Indication, Complication, and Management. Korean J Neurotrauma. 2023 [교신저자]](https://static.wixstatic.com/media/363c9a_38884826af3e40cdb193e5810ee325bb~mv2.png/v1/fill/w_270,h_264,fp_0.50_0.50,q_95,enc_avif,quality_auto/363c9a_38884826af3e40cdb193e5810ee325bb~mv2.webp)
Recent Updates on Controversies in Decompressive Craniectomy and Cranioplasty: Physiological Effect, Indication, Complication, and Management. Korean J Neurotrauma. 2023 [교신저자]
Jae Hyun Kim 1 , Yoon-Hee Choo 2 , Heewon Jeong 3 , Moinay Kim 1 , Eun Jin Ha 4 , Jiwoong Oh 5 , Seungjoo Lee 1 DOI:...


The risk factors of postoperative infarction after surgical clipping of unruptured anterior communicating artery aneurysms: anatomical consideration and infarction territory. Acta Neurochir (Wien)2023
Hyun Taek Rim 1 , Jae Sung Ahn 1 , Jung Cheol Park 1 , Joonho Byun 1 , Seungjoo Lee 1 , Wonhyoung Park 2 DOI:...
![Nutrition Therapy for Patients With Traumatic Brain Injury: A Narrative Review. Korean J Neurotrauma. 2023 [참여저자]](https://static.wixstatic.com/media/363c9a_abd22febddf04fae92e41739295356da~mv2.png/v1/fill/w_364,h_250,fp_0.50_0.50,q_35,blur_30,enc_avif,quality_auto/363c9a_abd22febddf04fae92e41739295356da~mv2.webp)
![Nutrition Therapy for Patients With Traumatic Brain Injury: A Narrative Review. Korean J Neurotrauma. 2023 [참여저자]](https://static.wixstatic.com/media/363c9a_abd22febddf04fae92e41739295356da~mv2.png/v1/fill/w_348,h_239,fp_0.50_0.50,q_95,enc_avif,quality_auto/363c9a_abd22febddf04fae92e41739295356da~mv2.webp)
Nutrition Therapy for Patients With Traumatic Brain Injury: A Narrative Review. Korean J Neurotrauma. 2023 [참여저자]
Heewon Jeong 1 , Jae Hyun Kim 2 , Yoon-Hee Choo 3 , Moinay Kim 2 , Seungioo Lee 2 , Eun Jin Ha 4 , Jiwoong Oh 5 DOI:...
![Survival Outcomes and Predictors for Recurrence of Surgically Treated Brain Metastasis From Non-Small Cell Lung Cancer. Brain Tumor Res Treat. 2022 [참여저자]](https://static.wixstatic.com/media/363c9a_6623604ea39a44229d5ec22b1f9c8436~mv2.png/v1/fill/w_345,h_250,fp_0.50_0.50,q_35,blur_30,enc_avif,quality_auto/363c9a_6623604ea39a44229d5ec22b1f9c8436~mv2.webp)
![Survival Outcomes and Predictors for Recurrence of Surgically Treated Brain Metastasis From Non-Small Cell Lung Cancer. Brain Tumor Res Treat. 2022 [참여저자]](https://static.wixstatic.com/media/363c9a_6623604ea39a44229d5ec22b1f9c8436~mv2.png/v1/fill/w_348,h_252,fp_0.50_0.50,q_95,enc_avif,quality_auto/363c9a_6623604ea39a44229d5ec22b1f9c8436~mv2.webp)
Survival Outcomes and Predictors for Recurrence of Surgically Treated Brain Metastasis From Non-Small Cell Lung Cancer. Brain Tumor Res Treat. 2022 [참여저자]
Joonho Byun 1 , Jong Hyun Kim 2 , Moinay Kim 3 , Seungjoo Lee 3 , Young-Hoon Kim 3 , Chang Ki Hong 3 , Jeong Hoon Kim ...
![The influence of neurological disorders before cardiac myxoma surgery on the rate of postoperative recurrences: Analysis of 317 patients in a single center. World neurosurgery. 2021 [참여저자]](https://static.wixstatic.com/media/363c9a_67a2518866cf40398db11fb9bdf92948~mv2.png/v1/fill/w_360,h_250,fp_0.50_0.50,q_35,blur_30,enc_avif,quality_auto/363c9a_67a2518866cf40398db11fb9bdf92948~mv2.webp)
![The influence of neurological disorders before cardiac myxoma surgery on the rate of postoperative recurrences: Analysis of 317 patients in a single center. World neurosurgery. 2021 [참여저자]](https://static.wixstatic.com/media/363c9a_67a2518866cf40398db11fb9bdf92948~mv2.png/v1/fill/w_348,h_242,fp_0.50_0.50,q_95,enc_avif,quality_auto/363c9a_67a2518866cf40398db11fb9bdf92948~mv2.webp)
The influence of neurological disorders before cardiac myxoma surgery on the rate of postoperative recurrences: Analysis of 317 patients in a single center. World neurosurgery. 2021 [참여저자]
Byul Hee Yoon 1 , Joonho Byun 2 , Moinay Kim 2 , Seungjoo Lee 2 , Jung Cheol Park 2 , Jae Sung Ahn 2 , Wonhyoung Park ...
![Clinical Application and Significance of Indirect Calorimetry in Neurocritical Care. Journal of Neurointensive Care 2023 [교신저자]](https://static.wixstatic.com/media/363c9a_e1360f9a3bb24979ac7b38fe9fda4dbd~mv2.png/v1/fill/w_201,h_250,fp_0.50_0.50,q_35,blur_30,enc_avif,quality_auto/363c9a_e1360f9a3bb24979ac7b38fe9fda4dbd~mv2.webp)
![Clinical Application and Significance of Indirect Calorimetry in Neurocritical Care. Journal of Neurointensive Care 2023 [교신저자]](https://static.wixstatic.com/media/363c9a_e1360f9a3bb24979ac7b38fe9fda4dbd~mv2.png/v1/fill/w_348,h_432,fp_0.50_0.50,q_95,enc_avif,quality_auto/363c9a_e1360f9a3bb24979ac7b38fe9fda4dbd~mv2.webp)
Clinical Application and Significance of Indirect Calorimetry in Neurocritical Care. Journal of Neurointensive Care 2023 [교신저자]
Yoon Hee Choo 1, Jae Hyun Kim 2, Hee-Won Jung 3, Moinay Kim 2, Hanwool Jeon 2, Eun Jin Ha 4, JIWOONG OH 5, Youngbo Shim 6, Seung Bin Kim...
![Optimizing Mannitol Use in Managing Increased Intracranial Pressure: A Comprehensive Review of Recent Research and Clinical Experiences. Korean J Neurotrauma. 2023 [참여저자]](https://static.wixstatic.com/media/363c9a_77eb9240f7404811be3d69138e733303~mv2.png/v1/fill/w_180,h_250,fp_0.50_0.50,q_35,blur_30,enc_avif,quality_auto/363c9a_77eb9240f7404811be3d69138e733303~mv2.webp)
![Optimizing Mannitol Use in Managing Increased Intracranial Pressure: A Comprehensive Review of Recent Research and Clinical Experiences. Korean J Neurotrauma. 2023 [참여저자]](https://static.wixstatic.com/media/363c9a_77eb9240f7404811be3d69138e733303~mv2.png/v1/fill/w_348,h_483,fp_0.50_0.50,q_95,enc_avif,quality_auto/363c9a_77eb9240f7404811be3d69138e733303~mv2.webp)
Optimizing Mannitol Use in Managing Increased Intracranial Pressure: A Comprehensive Review of Recent Research and Clinical Experiences. Korean J Neurotrauma. 2023 [참여저자]
Jae Hyun Kim 1 , Heewon Jeong 2 , Yoon-Hee Choo 3 , Moinay Kim 1 , Eun Jin Ha 4 , Jiwoong Oh 5 , Youngbo Shim 6 , ...
![Proteomic analysis predicts anti-angiogenic resistance in glioblastoma. Journal of translational medicine , 2023 [교신저자]](https://static.wixstatic.com/media/363c9a_30a5af0f1bd94b8dbe0c0a16f985e8cb~mv2.png/v1/fill/w_223,h_250,fp_0.50_0.50,q_35,blur_30,enc_avif,quality_auto/363c9a_30a5af0f1bd94b8dbe0c0a16f985e8cb~mv2.webp)
![Proteomic analysis predicts anti-angiogenic resistance in glioblastoma. Journal of translational medicine , 2023 [교신저자]](https://static.wixstatic.com/media/363c9a_30a5af0f1bd94b8dbe0c0a16f985e8cb~mv2.png/v1/fill/w_348,h_391,fp_0.50_0.50,q_95,enc_avif,quality_auto/363c9a_30a5af0f1bd94b8dbe0c0a16f985e8cb~mv2.webp)
Proteomic analysis predicts anti-angiogenic resistance in glioblastoma. Journal of translational medicine , 2023 [교신저자]
Hanwool Jeon # 1 2 3 , Joonho Byun # 2 , Hayeong Kang 2 , Kyunggon Kim 4 , Eunyeup Lee 1 2 3 , Jeong Hoon Kim...


The Unique Relationship between Neuro-Critical Care and Critical Illness-Related Corticosteroid Insufficiency : Implications for Neurosurgeons in Neuro-Critical Care. J Korean Neurosurg Soc. 2023
Yoon Hee Choo 1 , Moinay Kim 2 , Jae Hyun Kim 2 , Hanwool Jeon 2 , Hee-Won Jung 3 , Eun Jin Ha 4 , Jiwoong Oh 5 , ...
![Efficacy of Acetylcysteine and Selenium in Aneurysmal Subarachnoid Hemorrhage Patients: A Prospective, Multicenter, Single Blind Randomized Controlled Trial. J Korean Med Sci. 2023 [교신저자]](https://static.wixstatic.com/media/363c9a_7ff07c0fc13543bb8c0ac4c180e70e3e~mv2.png/v1/fill/w_444,h_250,fp_0.50_0.50,q_35,blur_30,enc_avif,quality_auto/363c9a_7ff07c0fc13543bb8c0ac4c180e70e3e~mv2.webp)
![Efficacy of Acetylcysteine and Selenium in Aneurysmal Subarachnoid Hemorrhage Patients: A Prospective, Multicenter, Single Blind Randomized Controlled Trial. J Korean Med Sci. 2023 [교신저자]](https://static.wixstatic.com/media/363c9a_7ff07c0fc13543bb8c0ac4c180e70e3e~mv2.png/v1/fill/w_348,h_196,fp_0.50_0.50,q_95,enc_avif,quality_auto/363c9a_7ff07c0fc13543bb8c0ac4c180e70e3e~mv2.webp)
Efficacy of Acetylcysteine and Selenium in Aneurysmal Subarachnoid Hemorrhage Patients: A Prospective, Multicenter, Single Blind Randomized Controlled Trial. J Korean Med Sci. 2023 [교신저자]
Moinay Kim ,1,* Hanwool Jeon ,1,2,* Yeongu Chung ,3 Si Un Lee ,4 Wonhyoung Park ,1 Jung Cheol Park ,1 Jae Sung Ahn ,1 and Seungjoo Lee 1...
![Intracranial Pressure Monitoring for Acute Brain Injured Patients: When, How, What Should We Monitor. Korean J Neurotrauma. 2023 [참여저자]](https://static.wixstatic.com/media/363c9a_7c79848e99bc4348ba11592678775be0~mv2.png/v1/fill/w_444,h_250,fp_0.50_0.50,q_35,blur_30,enc_avif,quality_auto/363c9a_7c79848e99bc4348ba11592678775be0~mv2.webp)
![Intracranial Pressure Monitoring for Acute Brain Injured Patients: When, How, What Should We Monitor. Korean J Neurotrauma. 2023 [참여저자]](https://static.wixstatic.com/media/363c9a_7c79848e99bc4348ba11592678775be0~mv2.png/v1/fill/w_348,h_196,fp_0.50_0.50,q_95,enc_avif,quality_auto/363c9a_7c79848e99bc4348ba11592678775be0~mv2.webp)
Intracranial Pressure Monitoring for Acute Brain Injured Patients: When, How, What Should We Monitor. Korean J Neurotrauma. 2023 [참여저자]
Youngbo Shim 1 , Jungook Kim 2 , Hye Seon Kim 3 , Jiwoong Oh 4 , Seungioo Lee 5 , Eun Jin Ha 6 DOI:...
![Aquaporin-4 Deficiency is Associated with Cognitive Impairment and Alterations in astrocyte-neuron Lactate Shuttle. Molecular Neurobiology. 2023 [교신저자]](https://static.wixstatic.com/media/363c9a_2b389e8d9b5f4b6c8b837fc05b13dbd7~mv2.png/v1/fill/w_174,h_250,fp_0.50_0.50,q_35,blur_30,enc_avif,quality_auto/363c9a_2b389e8d9b5f4b6c8b837fc05b13dbd7~mv2.webp)
![Aquaporin-4 Deficiency is Associated with Cognitive Impairment and Alterations in astrocyte-neuron Lactate Shuttle. Molecular Neurobiology. 2023 [교신저자]](https://static.wixstatic.com/media/363c9a_2b389e8d9b5f4b6c8b837fc05b13dbd7~mv2.png/v1/fill/w_348,h_500,fp_0.50_0.50,q_95,enc_avif,quality_auto/363c9a_2b389e8d9b5f4b6c8b837fc05b13dbd7~mv2.webp)
Aquaporin-4 Deficiency is Associated with Cognitive Impairment and Alterations in astrocyte-neuron Lactate Shuttle. Molecular Neurobiology. 2023 [교신저자]
Hyeuk Cha # 1 2 , Jun Ho Choi # 1 , Hanwool Jeon # 1 3 , Jae Hyun Kim 1 , Moinay Kim 1 , Su Jung Kim 4 , ...
Normalization of Tumor Vessels by Tie2 Activation and Ang2 Inhibition Enhances Drug Delivery and Produces a Favorable Tumor Microenvironment, Cancer Cell. 2016 [참여저자]
Jin-Sung Park 1 , Il-Kug Kim 2 , Sangyeul Han 3 , Intae Park 1 , Chan Kim 2 , Jeomil Bae 4 , Seung Ja Oh 5 , ...
![Effect of CCL11 on In Vitro Myogenesis and Its Clinical Relevance for Sarcopenia in Older Adults. Endocrinol Metab (Seoul). 2021 [참여저자]](https://static.wixstatic.com/media/363c9a_36496b62d39b401e9ce5e39c94da5506~mv2.png/v1/fill/w_500,h_250,fp_0.50_0.50,q_35,blur_30,enc_avif,quality_auto/363c9a_36496b62d39b401e9ce5e39c94da5506~mv2.webp)
![Effect of CCL11 on In Vitro Myogenesis and Its Clinical Relevance for Sarcopenia in Older Adults. Endocrinol Metab (Seoul). 2021 [참여저자]](https://static.wixstatic.com/media/363c9a_36496b62d39b401e9ce5e39c94da5506~mv2.png/v1/fill/w_348,h_174,fp_0.50_0.50,q_95,enc_avif,quality_auto/363c9a_36496b62d39b401e9ce5e39c94da5506~mv2.webp)
Effect of CCL11 on In Vitro Myogenesis and Its Clinical Relevance for Sarcopenia in Older Adults. Endocrinol Metab (Seoul). 2021 [참여저자]
Da Ae Kim ,1,* So Jeong Park ,1,* Jin Young Lee ,1 Jeoung Hee Kim ,2 Seungjoo Lee ,2 Eunju Lee ,3 Il-Young Jang ,3 Hee-Won Jung ,3 Jin...
![Association between serum FGF21 level and sarcopenia in older adults. Bone. 2021 [참여저자]](https://static.wixstatic.com/media/363c9a_bec5e5dedee54a50b0894a6ec7b70766~mv2.png/v1/fill/w_870,h_250,fp_0.50_0.50,lg_1,q_35,blur_30,enc_avif,quality_auto/363c9a_bec5e5dedee54a50b0894a6ec7b70766~mv2.webp)
![Association between serum FGF21 level and sarcopenia in older adults. Bone. 2021 [참여저자]](https://static.wixstatic.com/media/363c9a_bec5e5dedee54a50b0894a6ec7b70766~mv2.png/v1/fill/w_348,h_100,fp_0.50_0.50,q_95,enc_avif,quality_auto/363c9a_bec5e5dedee54a50b0894a6ec7b70766~mv2.webp)
Association between serum FGF21 level and sarcopenia in older adults. Bone. 2021 [참여저자]
Hee-Won Jung 1 , Jin Hoon Park 2 , Da Ae Kim 3 , Il-Young Jang 1 , So Jeong Park 3 , Jin Young Lee 3 , Seungjoo Lee 2...
![Lower Serum n-3 Fatty Acid Level in Older Adults with Sarcopenia. Nutrients. 2020 [참여저자]](https://static.wixstatic.com/media/363c9a_7d210fddd7764eaf8cf4084fb8997b41~mv2.png/v1/fill/w_433,h_250,fp_0.50_0.50,q_35,blur_30,enc_avif,quality_auto/363c9a_7d210fddd7764eaf8cf4084fb8997b41~mv2.webp)
![Lower Serum n-3 Fatty Acid Level in Older Adults with Sarcopenia. Nutrients. 2020 [참여저자]](https://static.wixstatic.com/media/363c9a_7d210fddd7764eaf8cf4084fb8997b41~mv2.png/v1/fill/w_348,h_201,fp_0.50_0.50,q_95,enc_avif,quality_auto/363c9a_7d210fddd7764eaf8cf4084fb8997b41~mv2.webp)
Lower Serum n-3 Fatty Acid Level in Older Adults with Sarcopenia. Nutrients. 2020 [참여저자]
Il-Young Jang ,1,† Hee-Won Jung ,1,† Jin Hoon Park ,2 Jeoung Hee Kim ,2 Seungjoo Lee ,2 Eunju Lee ,1 Jin Young Lee ,3 So Jeong Park ,3 Da...
![Lack of association between circulating apelin level and frailty-related functional parameters in older adults: a cross-sectional study. BMC Geriatr. 2020 [제1저자]](https://static.wixstatic.com/media/363c9a_781cc4ed389d4bd8a98269e6c00257be~mv2.png/v1/fill/w_272,h_250,fp_0.50_0.50,q_35,blur_30,enc_avif,quality_auto/363c9a_781cc4ed389d4bd8a98269e6c00257be~mv2.webp)
![Lack of association between circulating apelin level and frailty-related functional parameters in older adults: a cross-sectional study. BMC Geriatr. 2020 [제1저자]](https://static.wixstatic.com/media/363c9a_781cc4ed389d4bd8a98269e6c00257be~mv2.png/v1/fill/w_348,h_320,fp_0.50_0.50,q_95,enc_avif,quality_auto/363c9a_781cc4ed389d4bd8a98269e6c00257be~mv2.webp)
Lack of association between circulating apelin level and frailty-related functional parameters in older adults: a cross-sectional study. BMC Geriatr. 2020 [제1저자]
Il-Young Jang 1 , Seungjoo Lee 2 , Jeoung Hee Kim 2 , Eunju Lee 1 , Jin Young Lee 3 , So Jeong Park 3 , Da Ae Kim 3...
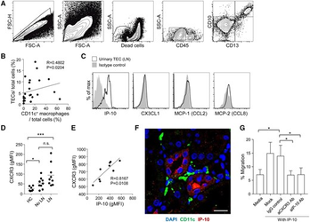
![Immunological characteristics and possible pathogenic role of urinary CD11c+ macrophages in lupus nephritis. Rheumatology (Oxford). 2020 [참여저자]](https://static.wixstatic.com/media/363c9a_6c021155d88a47f281b6d1f1bd77ff89~mv2.png/v1/fill/w_348,h_250,fp_0.50_0.50,q_35,blur_30,enc_avif,quality_auto/363c9a_6c021155d88a47f281b6d1f1bd77ff89~mv2.webp)
![Immunological characteristics and possible pathogenic role of urinary CD11c+ macrophages in lupus nephritis. Rheumatology (Oxford). 2020 [참여저자]](https://static.wixstatic.com/media/363c9a_6c021155d88a47f281b6d1f1bd77ff89~mv2.png/v1/fill/w_348,h_250,fp_0.50_0.50,q_95,enc_avif,quality_auto/363c9a_6c021155d88a47f281b6d1f1bd77ff89~mv2.webp)
Immunological characteristics and possible pathogenic role of urinary CD11c+ macrophages in lupus nephritis. Rheumatology (Oxford). 2020 [참여저자]
Jihye Kim 1 2 , Ji Hye Jeong 1 2 , Jaehyung Jung 1 2 , Hanwool Jeon 3 , Seungjoo Lee 3 , Joon Seo Lim 4 , ...
![Anaphylactic Shock After Indocyanine Green Video Angiography During Cerebrovascular Surgery. World neurosurgery. 2020 [참저자]](https://static.wixstatic.com/media/363c9a_2d1d740177c54d07807c34beff49a309~mv2.png/v1/fill/w_919,h_209,fp_0.50_0.50,lg_1,q_35,blur_30,enc_avif,quality_auto/363c9a_2d1d740177c54d07807c34beff49a309~mv2.webp)
![Anaphylactic Shock After Indocyanine Green Video Angiography During Cerebrovascular Surgery. World neurosurgery. 2020 [참저자]](https://static.wixstatic.com/media/363c9a_2d1d740177c54d07807c34beff49a309~mv2.png/v1/fill/w_348,h_79,fp_0.50_0.50,q_95,enc_avif,quality_auto/363c9a_2d1d740177c54d07807c34beff49a309~mv2.webp)
Anaphylactic Shock After Indocyanine Green Video Angiography During Cerebrovascular Surgery. World neurosurgery. 2020 [참저자]
Moinay Kim 1 , Seungjoo Lee 1 , Jung Cheol Park 1 , Dong-Min Jang 2 , Seung Il Ha 2 , Joung-Uk Kim 2 , Jae Sung Ahn 1...
![Survival outcome and prognostic factors in anaplastic oligodendroglioma: a single-institution study of 95 cases. Sci Rep. 2020 [참여저자]](https://static.wixstatic.com/media/363c9a_56c5837f718b4bd7b3a62113052b9a58~mv2.png/v1/fill/w_274,h_250,fp_0.50_0.50,q_35,blur_30,enc_avif,quality_auto/363c9a_56c5837f718b4bd7b3a62113052b9a58~mv2.webp)
![Survival outcome and prognostic factors in anaplastic oligodendroglioma: a single-institution study of 95 cases. Sci Rep. 2020 [참여저자]](https://static.wixstatic.com/media/363c9a_56c5837f718b4bd7b3a62113052b9a58~mv2.png/v1/fill/w_348,h_318,fp_0.50_0.50,q_95,enc_avif,quality_auto/363c9a_56c5837f718b4bd7b3a62113052b9a58~mv2.webp)
Survival outcome and prognostic factors in anaplastic oligodendroglioma: a single-institution study of 95 cases. Sci Rep. 2020 [참여저자]
Dong-Won Shin ,1 Seungjoo Lee ,1 Sang Woo Song ,1 Young Hyun Cho ,1 Seok Ho Hong ,1 Jeong Hoon Kim ,1 Ho Sung Kim ,2 Ji Eun Park ,2 Soo...
![Prevalence of cerebrovascular diseases that can cause hemorrhagic stroke in liver transplantation recipients: a 6-year comparative study with 24,681 healthy adults. Neurol Sci. 2020. [참여저자]](https://static.wixstatic.com/media/363c9a_52833c73de1347b789b8980717b119cc~mv2.png/v1/fill/w_388,h_250,fp_0.50_0.50,q_35,blur_30,enc_avif,quality_auto/363c9a_52833c73de1347b789b8980717b119cc~mv2.webp)
![Prevalence of cerebrovascular diseases that can cause hemorrhagic stroke in liver transplantation recipients: a 6-year comparative study with 24,681 healthy adults. Neurol Sci. 2020. [참여저자]](https://static.wixstatic.com/media/363c9a_52833c73de1347b789b8980717b119cc~mv2.png/v1/fill/w_348,h_224,fp_0.50_0.50,q_95,enc_avif,quality_auto/363c9a_52833c73de1347b789b8980717b119cc~mv2.webp)
Prevalence of cerebrovascular diseases that can cause hemorrhagic stroke in liver transplantation recipients: a 6-year comparative study with 24,681 healthy adults. Neurol Sci. 2020. [참여저자]
Yeongu Chung , Seungjoo Lee , Jung Cheol Park , Jae Sung Ahn , Eun Ji Moon , Jung Won Park & Wonhyoung Park https://doi.org/10.1007/s100...
![Development and validation of a risk scoring model for postoperative adult moyamoya3 disease. Journal of neurosurgery. 2020 [교신저자]](https://static.wixstatic.com/media/363c9a_dbf29b0097194a5a9d1372d9854d1f22~mv2.png/v1/fill/w_213,h_250,fp_0.50_0.50,q_35,blur_30,enc_avif,quality_auto/363c9a_dbf29b0097194a5a9d1372d9854d1f22~mv2.webp)
![Development and validation of a risk scoring model for postoperative adult moyamoya3 disease. Journal of neurosurgery. 2020 [교신저자]](https://static.wixstatic.com/media/363c9a_dbf29b0097194a5a9d1372d9854d1f22~mv2.png/v1/fill/w_348,h_409,fp_0.50_0.50,q_95,enc_avif,quality_auto/363c9a_dbf29b0097194a5a9d1372d9854d1f22~mv2.webp)
Development and validation of a risk scoring model for postoperative adult moyamoya3 disease. Journal of neurosurgery. 2020 [교신저자]
Moinay Kim 1 , Wonhyoung Park 1 , Yeongu Chung 2 , Si Un Lee 3 , Jung Cheol Park 1 , Do Hoon Kwon 1 , Jae Sung Ahn 1...
![Case of a 21-Year-Old Man With Hemoptysis, Recurrent Pneumothorax, and Cavitary Lung Lesions. Chest. 2021 [참여저자]](https://static.wixstatic.com/media/363c9a_810f36d8b5924a16a071720a2b15dcc0~mv2.png/v1/fill/w_392,h_250,fp_0.50_0.50,q_35,blur_30,enc_avif,quality_auto/363c9a_810f36d8b5924a16a071720a2b15dcc0~mv2.webp)
![Case of a 21-Year-Old Man With Hemoptysis, Recurrent Pneumothorax, and Cavitary Lung Lesions. Chest. 2021 [참여저자]](https://static.wixstatic.com/media/363c9a_810f36d8b5924a16a071720a2b15dcc0~mv2.png/v1/fill/w_348,h_222,fp_0.50_0.50,q_95,enc_avif,quality_auto/363c9a_810f36d8b5924a16a071720a2b15dcc0~mv2.webp)
Case of a 21-Year-Old Man With Hemoptysis, Recurrent Pneumothorax, and Cavitary Lung Lesions. Chest. 2021 [참여저자]
Sang Yong Park 1 , Ho Cheol Kim 2 , Seongbong Wee 1 , Yeon Joo Kim 2 , Chae-Man Lim 2 , Yong-Gil Kim 3 , Geun Dong Lee...
![Reactive Oxygen Species Scavenger in Acute Intracerebral Hemorrhage Patients. Stroke. 2021 [참여저자]](https://static.wixstatic.com/media/363c9a_1b616f16ab6e48e1ac39784ff2d1e86a~mv2.png/v1/fill/w_221,h_250,fp_0.50_0.50,q_35,blur_30,enc_avif,quality_auto/363c9a_1b616f16ab6e48e1ac39784ff2d1e86a~mv2.webp)
![Reactive Oxygen Species Scavenger in Acute Intracerebral Hemorrhage Patients. Stroke. 2021 [참여저자]](https://static.wixstatic.com/media/363c9a_1b616f16ab6e48e1ac39784ff2d1e86a~mv2.png/v1/fill/w_348,h_393,fp_0.50_0.50,q_95,enc_avif,quality_auto/363c9a_1b616f16ab6e48e1ac39784ff2d1e86a~mv2.webp)
Reactive Oxygen Species Scavenger in Acute Intracerebral Hemorrhage Patients. Stroke. 2021 [참여저자]
Moinay Kim 1 , Joonho Byun 1 , Yeongu Chung 2 , Si Un Lee 3 , Ji Eun Park 4 , Wonhyoung Park 1 , Jung Cheol Park 1 , ...
![The association of circulating kynurenine, a tryptophan metabolite, with frailty in older adults. Aging (Albany NY). 2020 [참여저자]](https://static.wixstatic.com/media/363c9a_15fefd62f77e49a98e76bcffa7bf7d32~mv2.png/v1/fill/w_217,h_250,fp_0.50_0.50,q_35,blur_30,enc_avif,quality_auto/363c9a_15fefd62f77e49a98e76bcffa7bf7d32~mv2.webp)
![The association of circulating kynurenine, a tryptophan metabolite, with frailty in older adults. Aging (Albany NY). 2020 [참여저자]](https://static.wixstatic.com/media/363c9a_15fefd62f77e49a98e76bcffa7bf7d32~mv2.png/v1/fill/w_348,h_401,fp_0.50_0.50,q_95,enc_avif,quality_auto/363c9a_15fefd62f77e49a98e76bcffa7bf7d32~mv2.webp)
The association of circulating kynurenine, a tryptophan metabolite, with frailty in older adults. Aging (Albany NY). 2020 [참여저자]
Il-Young Jang 1 , Jin Hoon Park 2 , Jeoung Hee Kim 2 , Seungjoo Lee 2 , Eunju Lee 1 , Jin Young Lee 3 , So Jeong Park ...
![Dll4 Suppresses Transcytosis for Arterial Blood-Retinal Barrier Homeostasis, Circ Res. 2020 [참여저자]](https://static.wixstatic.com/media/363c9a_f5cee3a0138b4000a4fca1d6aa1a4c2e~mv2.png/v1/fill/w_215,h_250,fp_0.50_0.50,q_35,blur_30,enc_avif,quality_auto/363c9a_f5cee3a0138b4000a4fca1d6aa1a4c2e~mv2.webp)
![Dll4 Suppresses Transcytosis for Arterial Blood-Retinal Barrier Homeostasis, Circ Res. 2020 [참여저자]](https://static.wixstatic.com/media/363c9a_f5cee3a0138b4000a4fca1d6aa1a4c2e~mv2.png/v1/fill/w_348,h_405,fp_0.50_0.50,q_95,enc_avif,quality_auto/363c9a_f5cee3a0138b4000a4fca1d6aa1a4c2e~mv2.webp)
Dll4 Suppresses Transcytosis for Arterial Blood-Retinal Barrier Homeostasis, Circ Res. 2020 [참여저자]
Jee Myung Yang 1 , Chan Soon Park 1 , Soo Hyun Kim 1 , Tae Wook Noh 1 , Ju-Hee Kim 1 , Seongyeol Park 1 , Jingu Lee 2...
![Spatial distribution of immune cells and their proximity to STING+ cells are associated with survival in glioblastoma[교신저자]](https://static.wixstatic.com/media/363c9a_7ad257658cc04b94a23b4287c75eaefc~mv2.png/v1/fill/w_433,h_250,fp_0.50_0.50,q_35,blur_30,enc_avif,quality_auto/363c9a_7ad257658cc04b94a23b4287c75eaefc~mv2.webp)
![Spatial distribution of immune cells and their proximity to STING+ cells are associated with survival in glioblastoma[교신저자]](https://static.wixstatic.com/media/363c9a_7ad257658cc04b94a23b4287c75eaefc~mv2.png/v1/fill/w_348,h_201,fp_0.50_0.50,q_95,enc_avif,quality_auto/363c9a_7ad257658cc04b94a23b4287c75eaefc~mv2.webp)
Spatial distribution of immune cells and their proximity to STING+ cells are associated with survival in glioblastoma[교신저자]
Clinical and Translational Medicine Hanwool Jeon, Hayeong Kang, Jihyun Im, Suin Jo, Hyunchul Jung, Moinay Kim, Jae Hyun Kim, Eunyeup...
bottom of page